首页 | 事务所简介 | 业务领域 | 专家顾问团队 | 专家咨询 | 收费标准
  政策法规 | 诚聘英才 | 博睿财税讲堂 | 基础会员服务须知
最新公告:
站内检索:
  您当前所在的位置:财税新闻税收要闻

两会送出哪些涉税大礼包?"小微"优惠提高到50万,增值税税率....

2017-03-08 文章来源:本站编辑 信息提供:普金网 浏览次数:

  又是一年春风绿,又到一年两会时。带着沉甸甸的议案提案,载着逾13亿人民的嘱托,全国人大代表、全国政协委员齐聚北京。哪些"税"声音正在传递?哪些"税"热点值得关注?小编把几日来两会上涉及的税事热点梳理了一下,一起来看!
  十二届全国人大五次会议2017年3月5日9时在北京人民大会堂开幕,国务院总理李克强作政府工作报告,李克强总理在政府工作报告中指出:
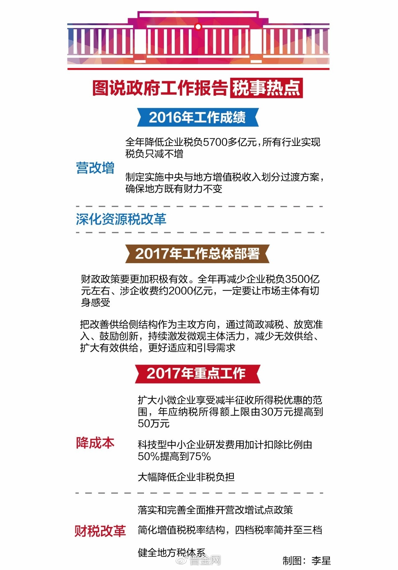
  1、减费降负5500亿元
  今年赤字率保持不变,主要是为了进一步减税降费,全年再减少企业税负3500亿元左右、涉企收费约2000亿元,一定要让市场主体有切身感受。各级政府要坚持过紧日子,中央部门要带头,一律按不低于5%的幅度压减一般性支出,决不允许增加"三公"经费,挤出更多资金用于减税降费,坚守节用裕民的正道。
  深度分析:"目前向企业征收行政事业性收费的部门和收费项目仍较多,制约实体经济发展。"全国政协委员、伊利集团董事长潘刚说,他担心的问题,今天在报告中得到了回应。
  2、降成本
  扩大小微企业享受减半征收所得税优惠的范围,年应纳税所得额上限由30万元提高到50万元;科技型中小企业研发费用加计扣除比例由50%提高到75%,千方百计使结构性减税力度和效应进一步显现。
  3、合并税率 继续推进财税体制改革
  落实和完善全面推开营改增试点政策。简化增值税税率结构,今年由四档税率简并至三档,营造简洁透明、更加公平的税收环境,进一步减轻企业税收负担。推进中央与地方财政事权和支出责任划分改革,加快制定收入划分总体方案,健全地方税体系,规范地方政府举债行为。
  深度分析:振兴实体经济,需要进一步减轻实体企业税负压力。报告中还提出,要简化增值税税率结构,由四档税率简并至三档。这意味着,结构性减税力度和效应将会进一步显现。全国政协委员、国家发改委原主任徐绍史说,去年通过营改增全年减税额超过5000亿元,今年降低企业税费负担的工作正在做方案,不久就会成文。

 

  两会期间,涉税问题成为关注热点,多次被代表与媒体提及。在4日和5日召开的两次新闻发布会,发言人也给予积极回应。
  房产税:今年没有提请常委会审议的安排
  3月4日,十二届全国人大五次会议在北京人民大会堂举行新闻发布会。大会发言人傅莹就房地产税立法给出回复:
  首先,加快房地产税立法并适时推进改革,这是在党的十八届三中全会提出的改革任务中列出来的,所以本届人大常委会把制定房地产税法列入了五年立法规划。当然这部法律涉及面比较广,也涉及到方方面面的利益,所以围绕这个问题的讨论是比较多的。根据我的了解,我们今年没有把房地产税草案提请常委会审议的安排。
  王国庆:中国企业税负处于世界中等偏低水平
  3月2日下午,全国政协十二届五次会议新闻发布会在人民大会堂举行。有媒体问关于部分中国企业税负感受"过重"的问题,大会新闻发言人王国庆对此表示,权威统计数据显示,我国企业的税负水平在世界大多数国家中属于中等或偏低的。
  王国庆表示,我国的税制结构以间接税为主,企业对税费的"痛感"特别敏锐,稍微有一点就感觉到了。除了税以外还有费,加上各种不合理收费转嫁到企业身上,企业感到的实际负担就重了。2016年营改增减税5000多亿元是一个实实在在的事实,但具体到每一个企业,获得感肯定会有差异。受投资周期、资本构成、管理情况以及营利能力等因素的影响,并非每一个纳税人在每一个时间点税负都是下降的。据统计,在税负总体减轻的情况下,四大行业目前还有1.6%的纳税人税负有所上升。
  王国庆指出,作为一项税制改革措施,营改增不是直接的减税、免税,需要纳税人根据税制的变化相应改进和加强内部的管理,以尽量多地去享受政策红利。中央经济工作会议提出,今年要在减税降费上加大工作力度,营改增减税的规模要进一步扩大,国务院常务会议也决定进一步清理和规范涉企收费。"双管齐下解决企业的税负问题,大家会看到希望看到的结果。"王国庆说。
  

关于本站 | 联系我们 | 友情链接 | 版权申明 | 网站管理 | 微信管理 | 博睿讲堂管理
Copyright©2006-2022 河北博睿宏税务师事务所有限公司 版权所有
信息产业部备案/许可证编号:冀ICP备19003918号
冀公网安备13010202003509